七色光环视频

8-12讯道光缆移动箱载演播室(光缆移动导播系统)

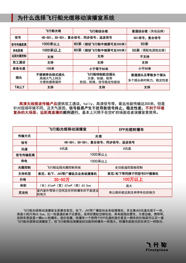
低成本实现高画质和远距离光纤传输
飞行船ENG—→EFP广播级转播车、(移动)演播室系统

 

飞行船光缆移动演播室系统是一款低成本高性价比的直播/录播解决方案。  

飞行船光缆:一条光缆即可实现HD-SDI/SDI/复合信号/电源/光圈/TALLY/返送/双工通话/同步等功能,单条光缆长100米,相互对接能延伸至500米,若接驳飞行船光缆中继器,即可实现1000米以上超远距离传输。

飞行船远程控制单元通用性强,可应用于索尼、松下、JVC等各系列广播级及业务级摄像机。
  
8讯道光缆移动演播室系统身高仅为63.5cm(含轱辘),采用专业防震机箱设计,方便携带,并能适应远距离运输等。

22-24寸高清1080P超大监视系统,多画面小窗口视图更为清晰!无需单独外接监视器,减少投入。


 

飞行船移动演播室搭载远程光圈控制系统,免除CCU,即可实现导播对远距离以外的摄像机光圈进行灵活控制,具有超强的通用性,超低的成本,高性能的解决方案,与千万元级别的转播车功能如出一辙。
飞行船远程光圈控制系统也可以独立外接,由副导播辅助导播控制,通过飞行船控制单元的切换也可实现摄像师自身控制光圈的功能。
飞行船远程光圈控制系统通用性强,索尼、松下、JVC等通用。
飞行船双工通话:距离远,无干扰,无噪音全双工通话。



 

配备飞行船伺服手柄系统,可以轻松实现:FOCUSIRISZOOMRECRET等功能,佳能/富士一键切换,免除因为换镜头就得换手柄的烦恼。

资料下载:01GL

 

footer